

2025年12月15日,某单位要求出具单位为西藏的银行投标保函。2025年12月18日顺利出函。
办理投标保函需要资料:
1 投标公司营业执照扫描件(拍照),2 招标文件电子版/招标公告/邀请函。
保函主要内容:
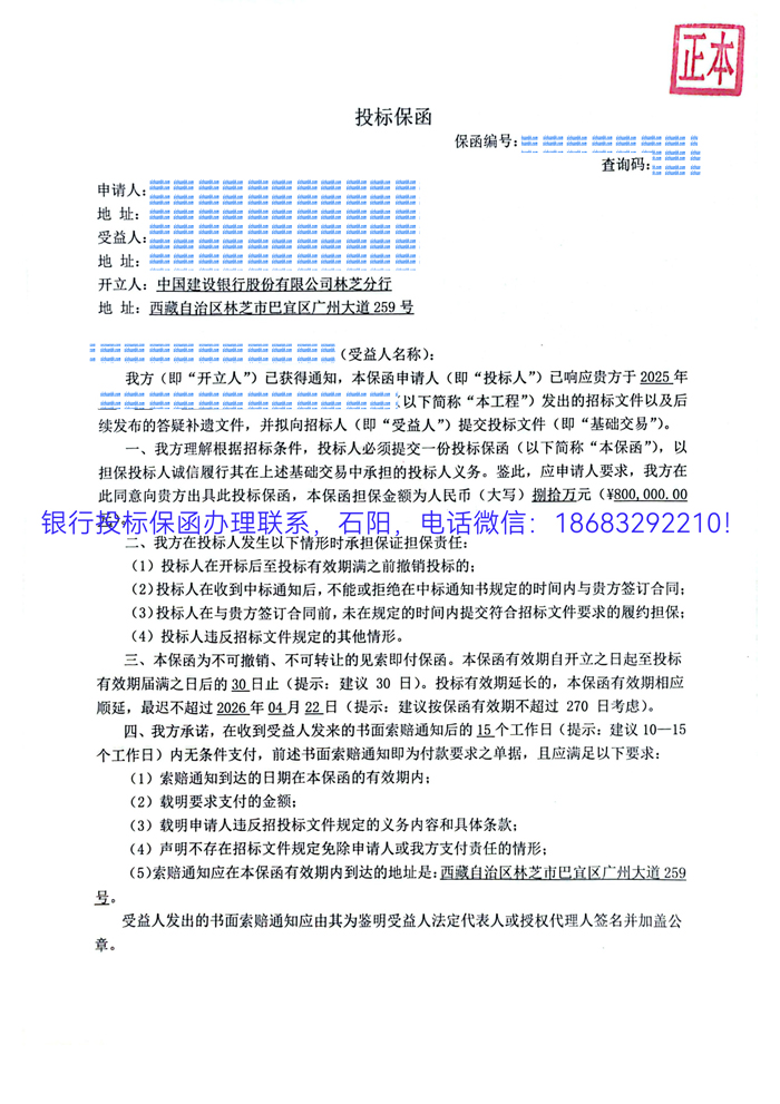
(1)投标人在开标后至投标有效期满之前撤销投标的;
(2)投标人在收到中标通知后,不能或拒绝在中标通知书规定的时间内与贵方签订合同;
(3)投标人在与贵方签订合同前,未在规定的时间内提交符合招标文件要求的履约担保;
(4)投标人违反招标文件规定的其他情形。
当日出具投标保函的意思是什么?
1建行需要在上午12点以前提交资料(招标文件、营业执照)
2 一般当天出函,通过顺丰快件寄送保函文件,次日可达。个别客户当日需要投标保函,可以选择机场航空快递,费用自理。
3 电子投标保函无需快递,不受限银行截止时间,可当日出函,自带官网查询。
怎么查询投标保函的真假?
1直接致电保函上的电话,联系银行报保函编号即可查询。
2可以做建行官网查询保函,可做电子保函,自带查询。
3建行可做电文查询。
办理投标保函需要多少手续费?
投标保函办理费用一般根据格式要求决定,最好先加微信发送资料报价。
- 上一篇:中国十九冶集团有限公司/2025银行投标保函二十三
- 下一篇:没有了!










